Eine Schaltung für Vieles
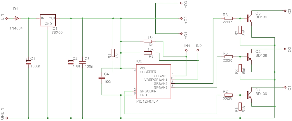
Bei kleineren Aufgaben greife ich sehr oft auf einen PIC 12F675 zurück.
Er bietet 5 I/O Ports, von denen einige sogar als AD Wandler arbeiten können. Wenn nicht gerade ein LCD-Display oder ähnliches angesteuert werden soll, reicht sein Funktionsumfang meist aus, zumal er nur so um 1,20-1,50 € kostet.
Mit dieser Schaltung habe ich u.a. schon Modellbauservos, Faller-Car-System Stoppspulennachbauten, alle möglichen Lichteffekte und vieles mehr aufgebaut.
Wer sich irgendwas aus meinen Projekten zunutze machen möchte, kann davon ausgehen, dass dies die Beschaltung ist. Wenn nicht, weise ich natürlich darauf hin ![]()
Die Schaltung bietet 3 Openkollektor Ausgänge und 2 Eingänge mit externem Pull-up Widerstand. Die Eingänge können natürlich auch als Ausgänge genutzt werden, dann einfach die Pullup’s weglassen und den Imax des PIC beachten. Für einzelne Leuchtdioden hat es bisher allemal gereicht.
Die Schaltung ist absolut unkritisch. Solange man sich an die Pinbelegung des Controllers hält (um eben kompatibel zur Software zu bleiben), kann man so ziemlich alles ändern. Ich gehe an dieser Stelle mal davon aus, dass Kenntnisse zum Thema Transistor, U/R/I und Co vorhanden sind. Wenn es an der Stelle doch Fragen gibt bitte melden, ich versuche dann mal ein kleines ‚How to…‘ aufzubauen. Das steht eigentlich eh auf dem Plan… irgendwann
Die Funktionsbeschreibung der Schaltung reiche ich aber noch nach!
Folgendes sollte aber beachtet werden:
- Die Schaltung bietet kein ICSP, es muss extern programmiert werden
- Viel mehr als 5,5V sollte man dem PIC nicht zumuten, besser weniger (3-5V haben bei mir immer funktioniert.
- R1 muss mit ca. 10-20k vorhanden sein damit der PIC arbeitet (Masse auf Pin 4 löst einen Reset aus!)
- C4 sollte als Stützkondensator vorhanden sein
